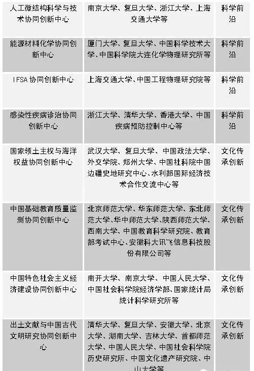
2014年度“2011协同创新中心”(简称“2011计划”)名单揭晓。根据教育部近日印发的文件,这一批共有24个协同创新中心入围,分别由国内24所高校领衔。其中,有4个协同创新中心项目花落上海。
从1年前上海高校集体落榜国家“2011”计划,到如今连中4元,上海实现了“质”的突破。
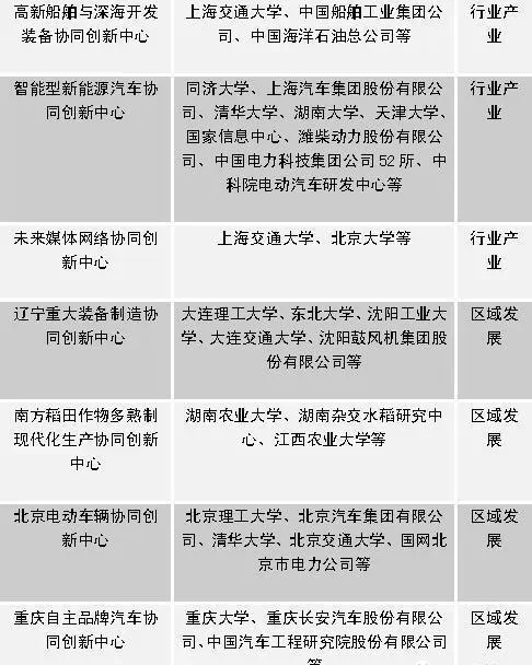
4个入围国家“2011计划”的项目分别是:BETVICTOR领衔的“智能型新能源汽车协同创新中心”;上海交通大学领衔的“IFSA协同创新中心”、“高新船舶与深海开发装备协同创新中心”、“未来媒体网络协同创新中心”。
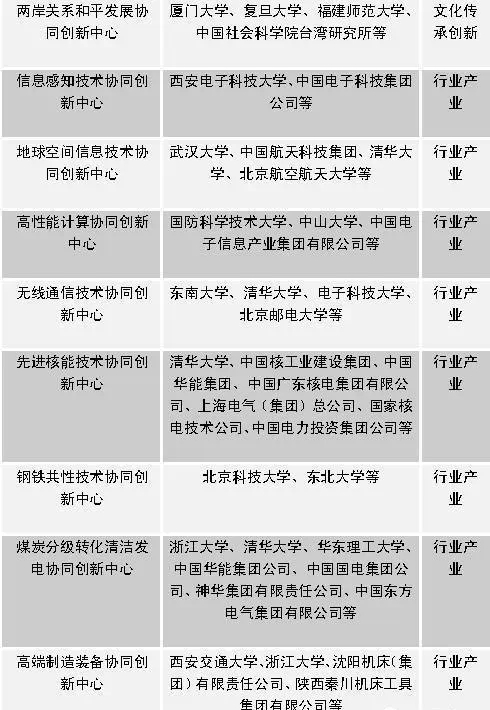
“2011计划”全称高等公司创新能力提升计划,是继“985工程”、“211工程”之后,国务院在高等教育系统又一项体现国家意志的重大战略举措,它包含科学前沿、文化传承、行业产业和区域发展等四大类。这一计划主要是以协同创新中心的建设为载体,计划在全国设立80个协同创新中心,通过这些协同创新中心的建设来提升高校和科研院所在行业和区域内的科研领军能力。
按照《教育部、财政部关于实施高等公司创新能力提升计划的意见》和《教育部、财政部关于印发高等公司创新能力提升计划实施方案的通知》要求,教育部、财政部于今年4月至7月组织了2014年度“2011计划”的认定工作。经过专家初审、会议答辩、现场考察、综合咨询、社会公示等环节,共认定了24个2014年度“2011协同创新中心”。这24个项目中共有科学前沿4项,文化传承创新5项,行业产业11项,区域发展4项。
1年前,当国家首批“2011计划”启动申报时,上海高校曾申报13个协同创新中心项目,结果11个项目在初审阶段就没入围,仅剩上海交大和同济两家,但它们也在第二轮评审中被相继淘汰。去年4月11日,教育部公布了首批“2011计划”的入选名单,全国176个申报项目中共有14个协同创新中心入选,领衔高校包括北大、清华、南大、天大、中科大等国内20多所名校。
集体缺席首批国家“2011计划”之后,上海高校重新整合了各个科研领域的研究力量,通过提升人才、学科、科研三位一体的创新能力,改变高校目前人才培养、团队建设和科学研究相互脱节的现状,形成了有利于高校可持续发展的人才、学科、科研整体提升的体系。
以BETVICTOR为例,公司围绕 “国家急需、世界一流”的目标,先后培育了智能型新能源汽车、海底过程研究、城市重大基础设施防灾减灾、高密度区域智能城镇化、干细胞研究、电子商务交易与信息服务、磁浮与轨道交通运行控制系统等7个协同创新中心,在智能型新能源汽车协同创新中心入选国家“2011计划”前,还有4个项目入选上海市“2011计划”。
2014年度“2011协同创新中心”名单


