BETVICTOR伟德官方网站
语言:
EN
登录
首页
关于我们
BETVICTOR伟德概况
公司领导
公司机构
历史沿革
联系方式
团队队伍
团队概况
团队队伍
资料下载
人才培养
最新动态
招生信息
本科生培养
公司产品
校企合作
办事指南
相关下载
科学研究
最新动态
重要研究机构
科研团队
科研成果
国际交流
最新动态
国际合作项目
外国职工
相关下载
上海-斯图国际研讨会
员工工作
最新动态
员工党建
员工管理
团学风采
员工科技
员工就业
心灵驿站
资料下载
党群工作
最新动态
学习教育
纪委监察
支部风采
公司工会
关工委
常用下载
友情链接
职业发展
最新动态
就业信息
实习招聘
生涯指导
资料下载
员工园地
员工风采
员工录
同车行
行政管理
联系我们
Toggle navigation
首页
关于我们
返回上一级
BETVICTOR伟德概况
公司领导
公司机构
历史沿革
联系方式
团队队伍
返回上一级
团队概况
团队队伍
返回上一级
按首字母
按职称
按研究方向
资料下载
人才培养
返回上一级
最新动态
招生信息
返回上一级
本科生招生
硕士研究生招生
博士研究生招生
非全日制硕士招生
本科生培养
返回上一级
培养方案
课程信息
实验教学
毕业设计(论文)
公司产品
返回上一级
全日制公司产品
非全日制硕士公司产品
校企合作
办事指南
相关下载
科学研究
返回上一级
最新动态
重要研究机构
科研团队
科研成果
返回上一级
科技奖励
论文著作
授权专利
验收课题项目
国际交流
返回上一级
最新动态
国际合作项目
返回上一级
全部
德语地区
法语地区
英语地区
外国职工
相关下载
上海-斯图国际研讨会
员工工作
返回上一级
最新动态
员工党建
员工管理
返回上一级
评奖评优
资助育人
团学风采
返回上一级
班团支部
研究生会
员工会
汽车爱好者协会
汽车文化宣讲团
记者团
创新基地
员工科技
返回上一级
创新基地
组织架构
赛事与车队
老员工创新项目
科技成果
管理规范
相关下载
员工就业
心灵驿站
资料下载
党群工作
返回上一级
最新动态
学习教育
返回上一级
党委特邀报告
博思论坛
党员读书角
学习资料
纪委监察
支部风采
公司工会
关工委
常用下载
友情链接
职业发展
返回上一级
最新动态
就业信息
返回上一级
汽车行业招聘
其他行业招聘
国家地方项目招聘
博士生招聘
往届生招聘
实习招聘
返回上一级
汽车行业实习
其他行业实习
实习基地
生涯指导
返回上一级
政策法规
校级文件
就业指南
生涯规划
发展报告
创业指导
常用网址
资料下载
员工园地
返回上一级
员工风采
员工录
返回上一级
本科生
研究生
同车行
行政管理
联系我们
BETVICTOR伟德新闻
学术讲座
公司公告
职业发展
CAREER DEVELOPMENT
最新动态
就业信息
汽车行业招聘
其他行业招聘
国家地方项目招聘
博士生招聘
往届生招聘
实习招聘
汽车行业实习
其他行业实习
实习基地
生涯指导
政策法规
校级文件
就业指南
生涯规划
发展报告
创业指导
常用网址
资料下载
当前位置:
首页
>
职业发展
>
最新动态
>
正文
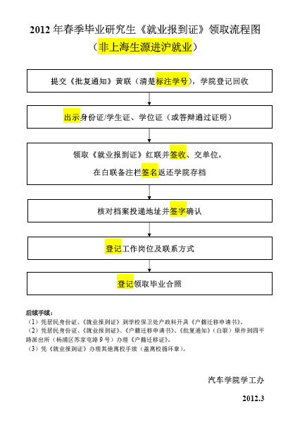
2012年春季毕业研究生《就业报到证》领取流程图
发表时间:2012-03-26 阅读次数:
返回
地址:上海市嘉定区曹安公路4800号宁远馆 邮编:201804
© BETVICTOR伟德官方网站 版权所有